The goal of visualize is to graph the pdf or pmf and highlight what area or probability is present in user defined locations. Visualize is able to provide lower tail, bounded, upper tail, and two tail calculations. Supports strict and equal to inequalities. Also provided on the graph is the mean and variance of the distribution.
You can install the released version of visualize from CRAN with:
install.packages("visualize")And the development version from GitHub with:
# install.packages("devtools")
devtools::install_github("coatless/visualize")To use visualize, load the package with:
library("visualize")Then, construct a graph by following the
visualize.dist() pattern. For example, the normal
distribution can be shown with:
# Graph a standard normal distribution with a z-score of 1.96
visualize.norm(1.96)
# Change the location of the tail
visualize.norm(1.96, section = "upper")
# Create a bounded range.
visualize.norm(c(-1.96, 1.96), section = "bounded")
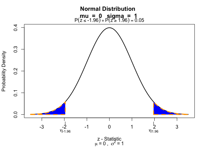
# Highlight both tails
visualize.norm(c(-1.96, 1.96), section = "tails")
The parameters of the distribution can also be modified. Take for example the Binomial distribution.
visualize.binom(stat = 9, size = 20, p = 0.5)
# Visualize the binominal distribution with a higher size and lower probability.
visualize.binom(stat = 9, size = 24, p = 0.25)
Discrete distributions can also handle a level of strict
(<, >) or equal to (<=,
>=) inequality.
# Create a strict inequality (lower < x < higher)
visualize.pois(stat = c(4, 6), lambda = 3.5, section = "bounded",
strict = c(TRUE, TRUE))
# Allow for equality on either side only on the right side of the bounded region.
visualize.pois(stat = c(4, 6), lambda = 3.5, section = "bounded",
strict = c(TRUE, FALSE))
# Allow for equality on either side of the inequality (lower <= x <= higher)
visualize.pois(stat = c(4, 6), lambda = 3.5, section = "bounded",
strict = c(FALSE, FALSE))
James Joseph Balamuta
visualize
packageTo ensure future development of the package, please cite
visualize package if used during an analysis or simulation
study. Citation information for the package may be acquired by using in
R:
citation("visualize")MIT License