oldr: An Implementation of the Rapid Assessment Method for Older People (RAM-OP)

Project Status: Active – The project has reached a stable, usable state and is being actively developed. Lifecycle: stable CRAN status cran checks CRAN CRAN CRAN R-CMD-check R-hub test-coverage Codecov test coverage CodeFactor DOI DOI

HelpAge International, VALID International, and Brixton Health, with financial assistance from the Humanitarian Innovation Fund (HIF), have developed a Rapid Assessment Method for Older People (RAM-OP) that provides accurate and reliable estimates of the needs of older people. The method uses simple procedures, in a short time frame (i.e. about two weeks including training, data collection, data entry, and data analysis), and at considerably lower cost than other methods. The RAM-OP method is based on the following principles:

Installation

You can install {oldr} from CRAN with:

install.packages("oldr")

You can install the latest development version of {oldr} from GitHub with:

if (!require(pak)) install.packages("pak")
pak::pak("rapidsurveys/oldr")

You can also install {oldr} through the RapidSurveys R Universe with:

install.packages(
  "oldr", 
  repos = c(
    "https://rapidsurveys.r-universe.dev", "https://cloud.r-project.org"
  )
)

Usage

This package contains functions that support in the data processing, analysis, and visualisation of RAM-OP survey datasets collected using the standard RAM-OP survey questionnaire.

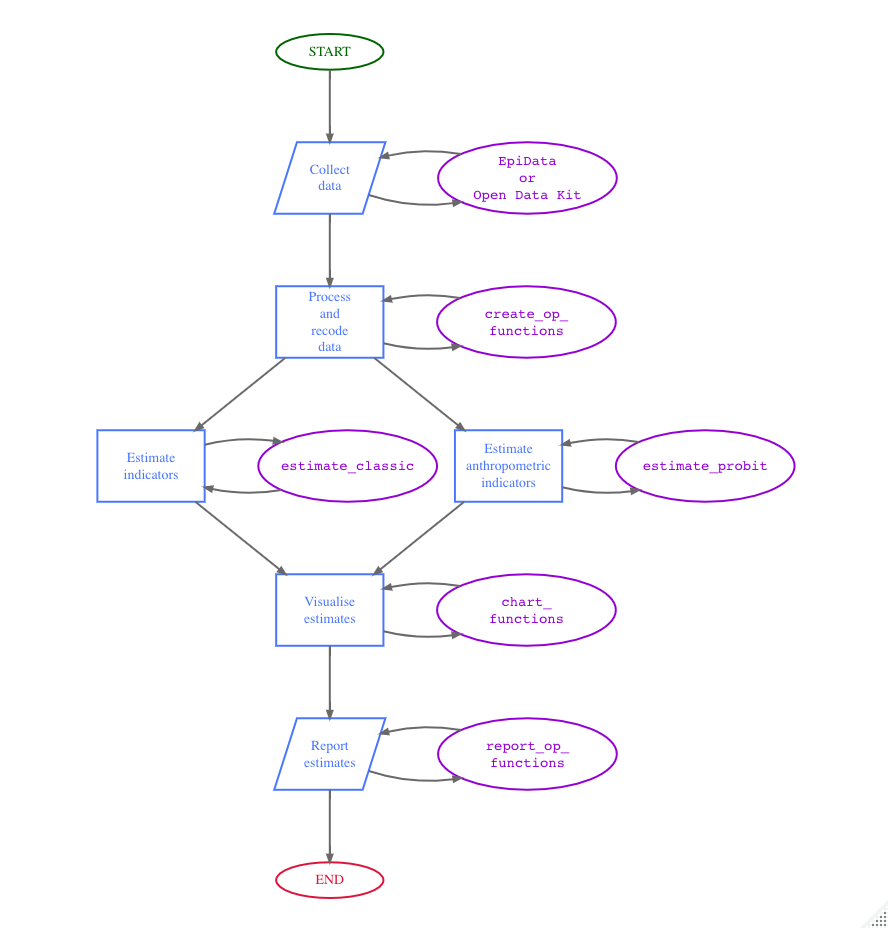
The figure below illustrates the RAM-OP workflow and indicates which functions in the {oldr} package support which particular step in the process.

RAM-OP workflow

For a more detailed description of the RAM-OP survey, read the RAM-OP manual.

Citation

If you use the {oldr} package in your work, please cite using the suggested citation provided by a call to the citation function as follows:

citation("oldr")
#> To cite oldr in publications use:
#> 
#>   Mark Myatt, Ernest Guevarra, Pascale Fritsch, Katja Siling (2026).
#>   _oldr: An Implementation of Rapid Assessment Method for Older
#>   People_. doi:10.5281/zenodo.7505731
#>   <https://doi.org/10.5281/zenodo.7505731>, R package version 0.2.4,
#>   <https://rapidsurveys.io/oldr/>.
#> 
#> A BibTeX entry for LaTeX users is
#> 
#>   @Manual{,
#>     title = {oldr: An Implementation of Rapid Assessment Method for Older People},
#>     author = {{Mark Myatt} and {Ernest Guevarra} and {Pascale Fritsch} and {Katja Siling}},
#>     year = {2026},
#>     note = {R package version 0.2.4},
#>     url = {https://rapidsurveys.io/oldr/},
#>     doi = {10.5281/zenodo.7505731},
#>   }

Community guidelines

Feedback, bug reports, and feature requests are welcome; file issues or seek support here. If you would like to contribute to the package, please see our contributing guidelines.

This project is released with a Contributor Code of Conduct. By contributing to this project, you agree to abide by its terms.