fec16

Lifecycle: stable CRAN status CRAN RStudio mirror downloads R-CMD-check

fec16 contains data from the Federal Election Commission (FEC) website pertaining to candidates, committees, results, contributions from committees and individuals, and other financial data for the United States 2015-2016 election cycle. Additionally, for the datasets that are included as samples, the package includes functions that import the full versions.

Installation

Get the latest released version from CRAN:

install.packages("fec16")

Or the development version from GitHub:

# If you haven't installed the remotes package yet, do so:
# install.packages("remotes")
remotes::install_github("baumer-lab/fec16")
# Load package
library(fec16)

Datasets Included

Full Datasets

Sample Datasets (with 1000 random rows each)

Functions Included

The following functions retrieve the entire datasets for the sampled ones listed above. The size of the raw file that is downloaded by calling each function is given for reference. All functions have an argument n_max which defaults to the entire dataset but the user can specify the max length of the dataset to be loaded via this argument.

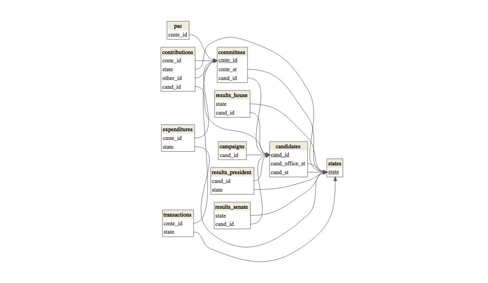
How is the data relational?

The headers of each table show the dataset name. The underlined variables are primary keys while all the others are foreign keys. The arrows show how the datasets are connected.

The diagram is built using the dm R package. The code can be found in data-raw/dm.R.

Examples

Data Wrangling

fec16 can be used to summarize data in order see how many candidates are running for elections (in all offices) for the two major parties:

library(dplyr)

data <- candidates %>%
  filter(cand_pty_affiliation %in% c("REP", "DEM")) %>%
  group_by(cand_pty_affiliation) %>%
  summarize(size = n())

data
#> # A tibble: 2 × 2
#>   cand_pty_affiliation  size
#>   <chr>                <int>
#> 1 DEM                   1270
#> 2 REP                   1495

Data Visualization

We can visualize the above data:

library(ggplot2)

ggplot(data, aes(x = cand_pty_affiliation, y = size, fill = cand_pty_affiliation)) +
  geom_col() +
  labs(
    title = "Number of Candidates Affiliated with the Two Major Parties",
    x = "Party", y = "Count", fill = "Candidate Party Affiliation"
  )

See Also

If you are interested in political data, check out the following related packages:

Contributors