crystract

crystract provides a suite of functions to parse Crystallographic Information Files (.cif), extracting essential data such as chemical formulas, unit cell parameters, atomic coordinates, and symmetry operations. It also includes tools to calculate interatomic distances, identify bonded pairs using various algorithms (Minimum Distance, Brunner’s, Hoppe’s, Voronoi, CrystalNN), determine nearest neighbor counts, and calculate bond angles. All data is extracted into nested data.tables, which can then be exported as an R Data Structure (RDS) or folders of .csv files. The package is designed to facilitate the preparation of crystallographic data for further analysis, including machine learning applications in materials science.

Note on Repository Structure

The crystract package is located within the packages/crystract/ subdirectory of the PrabhuLab/ml-crystals GitHub repository. You must use the subdir argument during installation, as shown below.

Key Features


Workflow Overview

The following diagram illustrates the primary data pipeline in crystract, from raw CIF input to final CSV export.

crystract Workflow Diagram


Best Practices & Decision Logic

To assist researchers in configuring crystract for their specific datasets, we provide the following decision trees for selecting atomic radii and choosing the most appropriate bonding algorithm.

1. Choosing a Bonding Algorithm

When invoking analyze_cif_files(..., bonding_algorithms = c(...)), we recommend choosing your target algorithm based on the chemical makeup of your structure and the electronegativity differences (\(\Delta EN\)) of the expected bonds.

Bonding Algorithm Selection Logic

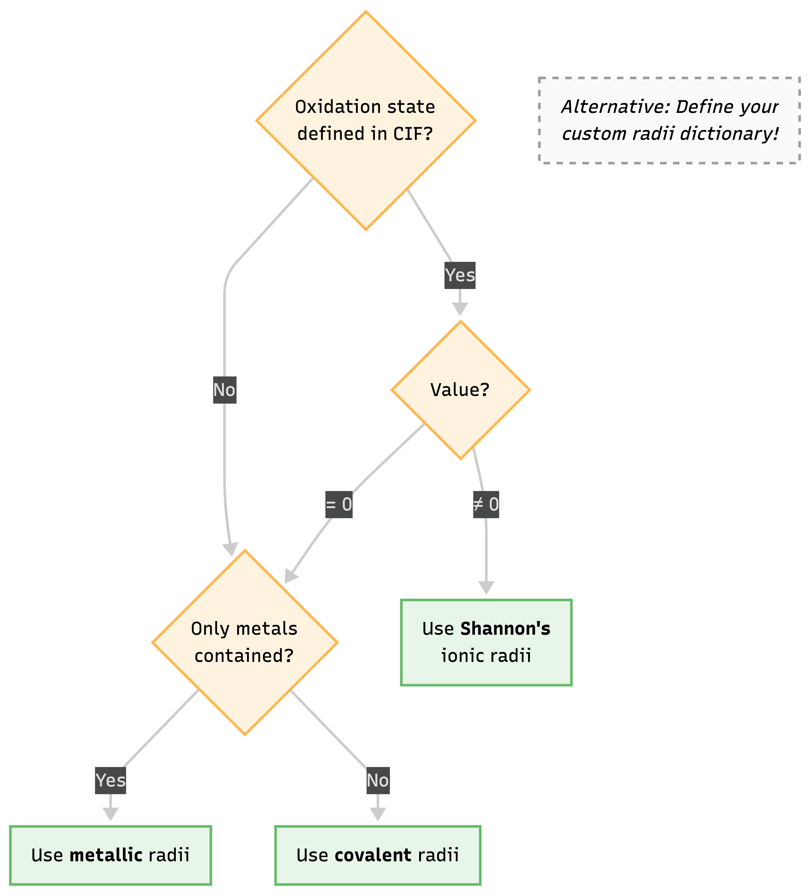
2. Atomic Radii Selection

When utilizing functions like filter_ghost_distances() or algorithms that rely on distance cutoffs, crystract employs an internal logic to select the most appropriate atomic radius. You can also override this by injecting your own custom radii dictionary via set_radii_data().

Atomic Radii Selection Logic


Quickstart: A Complete Workflow & Real Outputs

The analyze_single_cif() (and its batch counterpart analyze_cif_files()) provides a complete, one-step workflow. Here we run it on an example crystal structure included inside the package itself, demonstrating the exact data outputs you can expect.

library(crystract)
library(data.table)

# 1. Load the built-in demo CIF file (Strontium Silicide)
cif_path <- system.file("extdata", "1590946.cif", package = "crystract")

# 2. Analyze the file
# This single function handles parsing, supercell expansion, geometric calculations, 
# bonding detection, and error propagation.
analysis_results <- analyze_single_cif(
  cif_path,
  bonding_algorithms = c("minimum_distance", "crystal_nn")
)

1. Extracted Metadata

The returned object is a single row data.table containing both high-level metadata and list-columns storing the detailed extracted measurements.

database_code chemical_formula space_group_name
depnum_ccdc_archive CCDC 1590946 Si1 Sr2 P n m a

High-Level Crystal Information

2. Unit Cell Metrics

The parameters defining the size and shape of the unit cell are securely parsed along with their experimental uncertainties (if available in the CIF).

_cell_length_a _cell_length_b _cell_length_c _cell_angle_alpha _cell_angle_beta _cell_angle_gamma
8.11 5.15 9.54 90 90 90

Extracted Unit Cell Parameters (Å and Degrees)

3. Detected Bonded Pairs

crystract identifies bonded pairs using your chosen algorithms. Below is the output from the Minimum Distance algorithm. Notice the rigorous propagation of experimental error (DistanceError).

Atom1 Atom2 Distance DistanceError Weight
Si1 Sr1_1_0_0_0 3.163544 0 1.0000000
Si1 Sr1_2_0_0_0 3.245310 0 0.9748050
Si1 Sr1_4_0_-1_-1 3.184477 0 0.9934267
Si1 Sr1_4_0_0_-1 3.184477 0 0.9934267
Si1 Sr2_1_0_0_-1 3.261366 0 0.9700058
Si1 Sr2_3_-1_-1_0 3.465249 0 0.9129342

Predicted Bonded Pairs (Minimum Distance Method)

4. Calculated Bond Angles

Using the metric tensor, all connected triplets are evaluated to calculate the exact internal bond angles across the repeating periodic boundaries.

CentralAtom Neighbor1 Neighbor2 Angle AngleError
Si1 Sr1_1_0_0_0 Sr1_2_0_0_0 109.37260 0
Si1 Sr1_1_0_0_0 Sr1_4_0_-1_-1 125.55190 0
Si1 Sr1_1_0_0_0 Sr1_4_0_0_-1 125.55190 0
Si1 Sr1_1_0_0_0 Sr2_1_0_0_-1 129.28796 0
Si1 Sr1_1_0_0_0 Sr2_3_-1_-1_0 69.08689 0
Si1 Sr1_1_0_0_0 Sr2_3_-1_0_0 69.08689 0

Calculated Interatomic Angles


Data Dictionary

Here is a comprehensive overview of the columns generated in the Master Analysis Object and its nested tables.

1. Master Analysis Object

Column Name Data Type Description
file_name Character The name of the processed CIF file.
database_code Character The unique identifier from the source database.
chemical_formula Character The chemical sum formula extracted from the CIF.
structure_type Character The name of the structure type.
space_group_name Character Hermann-Mauguin space group symbol.
space_group_number Character International Tables space group number.
unit_cell_metrics List (DT) Nested table containing lattice parameters.
atomic_coordinates List (DT) Nested table of primary asymmetric atoms.
symmetry_operations List (DT) Nested table of symmetry operators.
transformed_coords List (DT) Nested table of the full unit cell atoms.
expanded_coords List (DT) Nested table of the supercell (3x3x3) atoms.
distances List (DT) Nested table of all calculated interatomic distances.
bonded_pairs_* List (DT) Nested table of bonds detected via requested methods (e.g. _minimum_distance).
neighbor_counts_* List (DT) Nested table of coordination numbers for requested methods.
bond_angles_* List (DT) Nested table of calculated bond angles for requested methods.

2. Atomic Coordinates (Nested)

Column Name Data Type Description
Label Character Unique atom label (e.g., “Fe1”).
WyckoffSymbol Character The Wyckoff letter (e.g., “c”).
WyckoffMultiplicity Numeric The site multiplicity (e.g., 4).
Occupancy Numeric Site occupancy factor (0.0 to 1.0).
x_a, y_b, z_c Numeric Fractional coordinates along axis \(a, b, c\).
*_error Numeric Standard uncertainties for coordinates.

3. Bonded Pairs (Nested)

Column Name Data Type Description
Atom1 Character Label of the central atom (from the asymmetric unit).
Atom2 Character Label of the neighbor atom (from the expanded supercell).
Distance Numeric Calculated Euclidean distance in Angstroms (Å).
DistanceError Numeric Propagated standard uncertainty of the distance.
DeltaX, DeltaY, DeltaZ Numeric Difference in fractional coordinates (\(x_1 - x_2\)).
Weight Numeric Calculated bond weight/strength depending on the algorithm.

Licensing

crystract is offered under a dual-license model to accommodate a variety of use cases:

Installation

Installing crystract involves a few steps, as it is currently hosted on GitHub. We use the remotes package to facilitate installation directly from the repository.

Prerequisites

Installation Steps

Open R or RStudio and run the following commands:

# First, ensure you have the remotes package
install.packages("remotes")

# Install crystract from the GitHub repository
remotes::install_github("PrabhuLab/ml-crystals", subdir = "packages/crystract", build_vignettes = TRUE)

Verifying the Installation

To make sure the package was installed correctly, load it into your R session.

library(crystract)

If this command runs without any errors, the installation was successful.

Learning More

For a detailed, step-by-step guide explaining each function, the crystallographic principles, and the formulas used for calculations, please see the package vignette.

You can access it with the following command after you have successfully installed the package:

# This command opens the detailed package guide
vignette("crystract")

Community Guidelines

We welcome and appreciate all forms of community engagement. To ensure a smooth and productive collaboration, we have established guidelines for contributing, reporting issues, and seeking support.

All participants in this project are expected to abide by our Code of Conduct. Please read it to understand the standards of behavior we expect.

For detailed instructions on how to contribute to the software, report bugs, or suggest new features, please review our Contributing Guidelines.

Author

Author and Maintainer: Don Ngo (dngo@carnegiescience.edu)